赛立信通信研究部 作者:LIN
2025年是“十四五”规划的收官之年,也是“十五五”规划的编制之年。乘着数字化转型的东风,中国政务市场在未来五年内将迎来新的发展机遇。从重点方向上看,未来政务市场将聚焦于AI+政务、政务数据开放共享等方向;从资本市场上看,专项债投向将聚焦公共服务、科创方向、新兴产业等多领域,未来政务市场将加速释放多元商机;从服务模式上看,在政策红利与市场需求双轮驱动下,未来政务市场将从“重建设”向“重运营”转变等。未来政务市场将逐步构建起以数据为纽带、以智能为引擎、以服务为导向的现代化智慧政务体系,为国家治理体系和治理能力现代化提供坚实支撑。
本文梳理了“十五五”时期政务市场发展的重要方向,并结合其战略重要性与当前发展阶段,对未来五年政务市场的商机布局提供参考建议。
新趋势:人工智能大模型政策法规不断完善,AI+政务前景广阔。
生成式人工智能技术的创新突破,推动大模型广泛应用于社会各层面,其中政务领域是大模型应用的重要阵地。
从定义角度看,人工智能大模型是指基于深度学习技术,利用海量数据训练而成、具有大规模参数和复杂计算结构的机器学习模型。政务大模型作为人工智能与政务深度融合的产物,已成为提升政务服务效能、创新社会治理模式、推动政府数字化转型的重要力量。
从技术演进角度看,政务大模型的发展从初期以基础能力建设为主,再到国产开源大模型普惠化吸引各部门主动性接入,政务场景应用进入加速期。未来,随着智能体技术的发展,AI+政务将实现从“思考”到“行动”的跃迁,自主完成多步骤工作流程,在政务服务与决策支持中发挥重要作用。据悉,中国电信2025年发布了多个与政务相关的“智能体”,如数字政务智能体、数字司法平台+AI智能体等,进一步拓宽了AI在智慧政务领域的应用生态。
从政策角度看,2025年国家发布了两项核心政策,分别为《关于深入实施“人工智能+”行动的意见》和《政务领域人工智能大模型部署应用指引》,两项政策均明确指向以政策创新引领推动“人工智能+政务”加快普及和深度融合。值得关注的是,《政务领域人工智能大模型部署应用指引》是国内首个公开面向政务领域大模型应用的专项政策文件,标志着国内政务领域人工智能大模型应用迈入有序推进新阶段。总体来看,国内人工智能政策体系正从战略谋划迈向系统构建。
未来,“人工智能+”行动的全面深化将驱动政策与产业生态走深向实。大模型作为人工智能代表性技术,其产业政策将在政务领域开创全新格局,主要体现在四个方面,一是强化战略引领,将大模型发展提升至关乎科技创新与产业安全的战略高度;二是推动场景落地,系统梳理政务领域大模型应用场景,为模型部署、运行全环节提供实施指引;三是规范使用流程,制定政府机构使用大模型的

政务大模型作为AI技术在政府领域的深度应用,正在引发政务服务模式的革命性变革。IDC预测,到2027年政务大模型的应用将使公民服务响应能力提高10%,公务员生产力提升15%,这一数据充分凸显了技术变革的潜在价值。
新引擎:数据要素市场化配置加速推进,政务数据的应用广度与价值深度持续提升。
伴随数字化进程加速,数据的重要性愈发突出,成为推动经济社会发展的关键驱动力之一,政务数据作为国家治理的重要基石,其价值日益显著。
从相关概念来看,政务数据是指各级行政机关和依法经授权行使行政职能的组织,在政务场景范围内,依法履行职能的过程中采集和获取的数据资源。
从国家政策来看,2023年,国家数据局等部门联合印发的《"数据要素×"三年行动计划(2024-2026年)》将数据应用场景扩展到12个重点领域,为行业发展注入了强劲动力,也为运营商及其他市场参与者提供了更多的商机和发展空间。值得关注的是,2025年国家出台了《政务数据共享条例》,首次从国家层面以行政法规形式明确了政务数据共享的体制、路径、规则、保障措施、法律责任等,标志着我国政务数据共享管理迈入法治化新阶段。这项条例的颁布与实施,不仅填补了国家在政务数据共享领域的立法空白,更凸显了政务数据在数字政府治理中的重要地位。
从地方实践来看,各省市积极响应国家号召,因地制宜出台配套计划,多部门参与试点申报工作,意味着政务数据呈现出实践地方化的特征。
例如,2025年7月,江西公布首批13个省级公共数据“跑起来”示范场景清单,涵盖政务服务、交通运输、金融服务、自然资源监测等领域;11月,“贵州贵阳政府治理大数据应用标准化试点”项目获批国家标准化试点,项目聚焦政府治理大数据应用,探索建立政府治理数据采集融合与分析、政府治理数据流通与利用、政府治理数据安全与隐私保护等大数据应用技术标准体系,研究制定数据治理、数据应用、数据安全等领域标准。
此外,2025年7月,国家数据局会同国务院国资委组织实施国有企业数据效能提升行动,并组织开展首批试点工作,明确了12家中央企业为首批试点牵头单位。其中,中国移动作为首批试点牵头单位之一,表示在助力公共服务方面已取得较好实践成果,主要体现在其通过融合公开政务数据,构建城市发展指数,为国家部委提供“重点用工园区”“网约车、外卖员工作时长”等时事热点专题分析20余次,用数据辅助公共服务政策部署。
从发展趋势看,中国政务数据行业发展将呈现四大趋势。一是政务数据将在更多场景发挥价值,特别是在民生服务、社会治理、应急管理等方面;二是数据开放共享将加速推进,国家将继续完善数据开放平台建设;三是隐私保护将成为行业发展的关键议题,政务大数据应用将更加注重合规性;四是5G、物联网、边缘计算等技术将与大数据进一步深度融合,机器学习、自然语言处理等技术将在政务服务中发挥更大作用。
站在“十四五”与“十五五”的历史交汇点,数据赋能以指数级速度重塑着政府治理格局,未来中国政务大数据市场发展空间可期。
新资本:专项债投向与国家战略精准对齐,支持范围显著拓宽,公共服务、科创方向、新兴产业等多领域将受到更多关注。
“十四五”以来,财政政策在政务领域始终保持积极取向,专项债市场热度有望延续至“十五五”时期。
以年度为统计口径来看,2021年至2025年,全国地方政府新增专项债券发行额分别为3.58万亿元、4.04万亿元、3.96万亿元、4.02万亿元和4.24万亿元,发行规模总体呈增长态势。以季度为统计口径来看,2025年一季度各地发行9602亿元、二季度发行12004亿元、三季度以来已发行12216亿元,发行规模逐季走高。总体来看,“十四五”期间新增专项债券呈现资金加码、节奏提速的特征,预计“十五五”期间有望延续这一态势,财政政策或将更加积极,增量资金规模可期。
以资金投向变化来看,过去专项债券投向集中在交通、能源、农林水利、生态环保、社会事业、物流、市政及园区基础设施、新基建、保障性安居工程等具体领域。但在2025年,专项债券投向领域首次从“正面清单+负面清单”转向仅“负面清单”管理,即未纳入“负面清单”的项目均可申请专项债券资金。这一新机制意味着专项债券的资金使用范围从事前划定的“允许领域”转变为“非禁即可”的管理模式,有利于增加地方政府自主权,储备更多元化的项目,为运营商拓展更广阔的发展空间。
以用作项目资本金范围来看,2025年专项债券提出“正面清单”的概念,为资本金适用领域内或存在资本金缺口的项目,提供了明确的优先支持导向。此外,将专项债券用作资本金的范围由原来的15项扩展至22项,增加了新兴产业基础设施、算力设备及辅助设备基础设施、传统设施安全性和智能化改造、卫生健康、养老托育和省级产业园区基础设施等方向,专项债用作项目资本金的比例上限也有所提升。这些新机制表明专项债正与国家战略紧密衔接,其支持范围持续扩围,呈现出从传统基建向公共服务、科技创新及新兴产业等多领域加速拓展的趋势。
前瞻“十五五”,扩大内需、科技创新将成为下一个五年规划的重要主线,政策导向将继续推动专项债向民生服务、新质生产力等方向倾斜。
新模式:市场竞争加剧与传统通信服务价值收窄,政务市场将凸显运营服务价值,“建设+运营”融合模式将成为市场释放长期价值的关键。
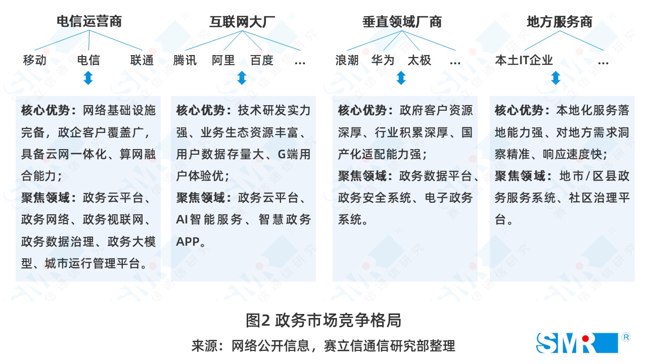
从竞争格局看,当前政务市场已进入体系化竞争阶段,并呈现出多元的竞争态势。主要参与者大致划分为四类:以网络布局构建护城河的电信运营商、以技术锐度著称的互联网大厂、以精耕行业创造价值的垂直领域厂商以及在本地化服务中寻求突破的地方服务商。

从通信行业现状看,工信部发布的数据显示,2025年前三季度电信行业呈现增量不增收的特征,主要体现在电信业务收入增速较2024年同期出现下滑;移动互联网累计流量同比保持双位数增长。运营商公布的数据显示,2025年前三季度通信服务呈现增长动力不足的特征,主要体现在三大运营商的通信服务收入增幅普遍偏低;2025年前二季度,第二曲线收入增速放缓,集中反映在运营商相关收入均维持个位数增长。
总体来看,运营商业务增长普遍承压,这一挑战源于数字化有效需求不足、行业竞争加剧、社会消费不振等多重因素叠加;更为关键的是,面对AI浪潮、新型工业化等重大机遇,政务市场客户对运营商的服务能力提出了更高要求。未来服务模式将逐步从“一次性项目建设”向“建设+运营”融合模式转型。从特点来看,前者盈利模式单一,且项目交付后缺乏持续优化;后者为厂商通过承接政务系统的建设、运维、优化等全流程获取长期收益。据悉,中国移动能力中台以“建设+运营+使用”一体化模式推动客户从数字化向智能化转型。截至2023年底,中国移动能力中台AaaS已沉淀基础通信、大数据、人工智能、安全、高精定位等多元领域1000余项能力,全年满足内外部用户5807.10亿次调用需求。
综合来看,政务市场正处于政策驱动、技术赋能、需求爆发的黄金发展期,未来将围绕AI+政务、政务数据等方向纵深发展,资本市场投向扩围将助力政务市场持稳增长,服务模式的价值重心将从项目采购向长效运营转移,全面迈向可持续的服务生态体系。运营商作为国家数字化建设主力军,需立足时代新方位,前瞻研判“十五五”时期政府部署重点和行业发展趋势,将政策红利、行业动态转化为运营商可持续发展的动能。
赛立信通信研究出品
作者: LIN
赛立信通信研究部 中级研究员 擅长通信市场行业舆情监测与分析、数据挖掘及市场策略研究,熟悉智慧家庭、智慧城市、智慧教育等信息化行业动态。
更多资讯及合作敬请垂询我们: 电话:020-22263635 邮箱:selection@smr.com.cn
地址:广州市天河区体育东路116号财富广场东塔18楼
电话:020-22263200,020-22263284
传真:020-22263218
E-mail:smr@smr.com.cn

赛立信研究集团 2017 版权所有 Copyright © 2016 smr.com.cn All Rights Reserved. 粤ICP备:11102332号